普高最低切线

普高录取分(含定向生、综合高中)
1、福安市





霞浦县


柘荣县

寿宁县

福鼎县
一、提前批(体育类自主招生)录取结果:
福鼎二中男子足球项目录取10人、女子足球项目录取5人;福鼎三中沙埕校区帆船帆板项目录取1人;福鼎六中男子篮球项目录取5人。
二、第一批次录取结果
投档条件:应届初中毕业生,综合素质等级评定为良以上(含良),实验操作合格,学校考查科目合格,道德与法治、物理、化学、历史、体育、地理和生物等7个学科等级至少有5科达到C级以上(含C级),允许2科为D级。
1.福鼎一中统招生录取分数线:712.98分,投档位次242。
2.福鼎一中各校定向生录取分数线及投档位次

三、第二批次和第三批次录取结果

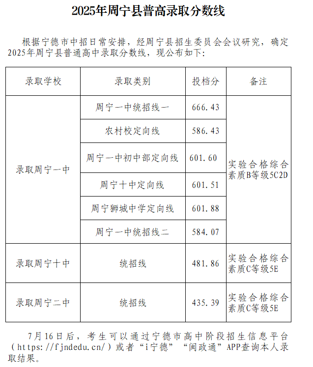
周宁县

蕉城区

古田县

古田一中各初中校定向分数线

屏南县
一、2025年屏南县普通高中招生提前批(体育类自主招生)录取结果
屏南职业中专综合高中班体育特长生最低录取分数线459.46,录取10人。
二、2025年屏南一中高中阶段统招生最低录取分数线657.08分,录取186人
投档要求(含定向生,下同):应届初中毕业生,综合素质等级评定为良以上(含良),实验操作合格,道德与法治、物理、化学、历史、体育、地理和生物等7个学科等级至少有5科达到C级(含C级)以上,允许2科为D级。
三、2025年屏南一中高中阶段定向生录取409人,因符合招收定向生条件的生源不足而没有完成定向生招生计划数,还余29人转为统招生。
(一)屏南一中初中部定向生最低录取分数线592.57分;
(二)华侨中学定向生最低录取分数线592.45分;
(三)农村校定向生最低录取分数线572.52分;
(四)定向生转统招生最低录取分数线588.23分。
2025年屏南县第三批次高中阶段录取结果公告
投档要求:凡本县域内考生,综合素质等级评定合格以上(含合格),实验操作合格,其他学科等级不做要求:
一、2025年屏南二中高中阶段录取最低分数线452.08分,共录取300人;
二、2025年屏南三中高中阶段录取最低分数线427.95分,共录取98人;
三、2025年屏南职业中专综合高中班高中阶段录取最低分数线502.07分,共录取260人(包括体育类自主招生10人)




